Plan, initiate and follow up quality related activities, including adoption and dissemination of best practices.
Develop a system for conscious and consistent improvement in the overall performance of institution.
Functions:
Act as a nodal agency of the Institute for organizing quality related activities, including adoption and dissemination of best practices.
Initiate and encourage faculty members and students to participate in various curricular, co-curricular activities and development programmes towards career enhancement.
Assessment and Attainment of Course Outcomes and Programme Outcomes.
Collect and analyze feedback from all stakeholders on quality-related institutional processes.
Document the programmes/activities organizing on quality improvement.
Organize workshops, seminars on quality related themes and promotion towards Development of Quality Culture among stakeholder of the institution.
Communicate institutional quality standards/parameters among stakeholders.
Periodical conduct of Academic and Administrative Audit and its follow-up.
Prepare Annual Quality Assurance Report (AQAR) as per the guidelines of NAAC and timely submission to NAAC.
Committee Members
Internal Quality Assessment Cell Committee Memebers for AY-2021-22 -View
IQAC – Quality Initiatives
S.No
Academic Year
Quality Initiative
1
2020-2021
Impact Lecture Session on Innovation and Entrepreneurship Program by Institute of Innovation Council on 22-06-2020
Two days’ workshop on NAAC Accreditation (Cycle-II) on 20-10-2021
Orientation Program on Patents Filing on 16-02-2021
Orientation Program on NIRF on 05-10-2020
Orientation Program on NAAC SSR on 16-09-2021
Orientation Program on Paper presentation in National / International Conferences on 25-10-2021
Orientation Program on Outcome Based Education (OBE) on 13-11-2021
2
2019-2020
Short Time Training program on Effective Teaching organized by NITTTR, Kolkotafrom 15-07-2019 to 19-07-2019
Webinar on Writing Research proposal on 11-05-2020
Webinar on Engineering Learning Outcomes (Blooms Taxonomy) on 07-05-2020
A One day Workshop on Research tools and how to write a research paper on 14-05-2020
Impact Lecture Session on Intellectual Property Rights by Institute of Innovation Council on 07-03-2020
Inculcating research paper writing and uplifting coding skills in Faculty from 10-12-2019 to 11-12-2019
Orientation Program on Startup initiation, Research projects and Certifications by Faculty from 18-03-2020 to 19-03-2020
Awareness program on preparing online AQAR on 22-07-2019
3
2018-2019
Short Training Program on NBA Accreditation organized by NITTTR, Kolkata from 22-04-2019 to 26-04-2019
Short Time Training Program on Organizational Behaviour organized by NITTTR, Kolktata from 12-11-2018 to 16-11-2018
Short Time Training Program on Evaluating Students' Performance Designing Question Papers organized by NITTTR, Kolkata from 25-02-2019 to 29-02-2019
Orientation Programme on Value added courses 04-06-2018
Faculty Training Program on Outcome Based Education from 19-11-2018 to 21-11-2018
Orientation Program on NIRF on 28-11-2018
Sensitization Program on ARIIA on 29-01-2019
Orientation Program on Smart India Hackathon on 01-08-2018
4
2017-2018
Designing Effective Teaching under Outcome based Education organized by NITTTR, Kolkata from 20-11-2017 to 24-11-2017
Workshop on Research in Engineering and Paper writing on 11-11-2017
Workshop on Scientific Writing on 23-02-2018
Two days Webinar on Awareness program on Plagiarism from 06-03-2018 to 07-03-2018
Orientation program on Academic Quality Improvement in Engineering Educationon 07-09-2017
5
2016-2017
One day workshop on roles and responsibilities of Mentor on 25-07-2016
Seminar on Academic and Administrative Audit in HEI on 22-02-2017
Orientation program on Filling AQAR on 15-05-2017
Strategic Goal
Annual Reports
S.No
Academic Year
IQAC
College
1
2020-21
2
2019-20
3
2018-19
4
2017-18
5
2016-17
HR Policy
AQAR
S.No
Year
View
1
2018-19
2
2017-18
3
2016-17
Student Satisfaction Survey
S.No
Year
View
1
2020-21
2
2019-20
3
2018-19
4
2017-18
5
2016-17
Feedback Analysis & Action Taken Reports
S.No
Year
View
1
2020-21
2
2019-20
3
2018-19
4
2017-18
5
2016-17
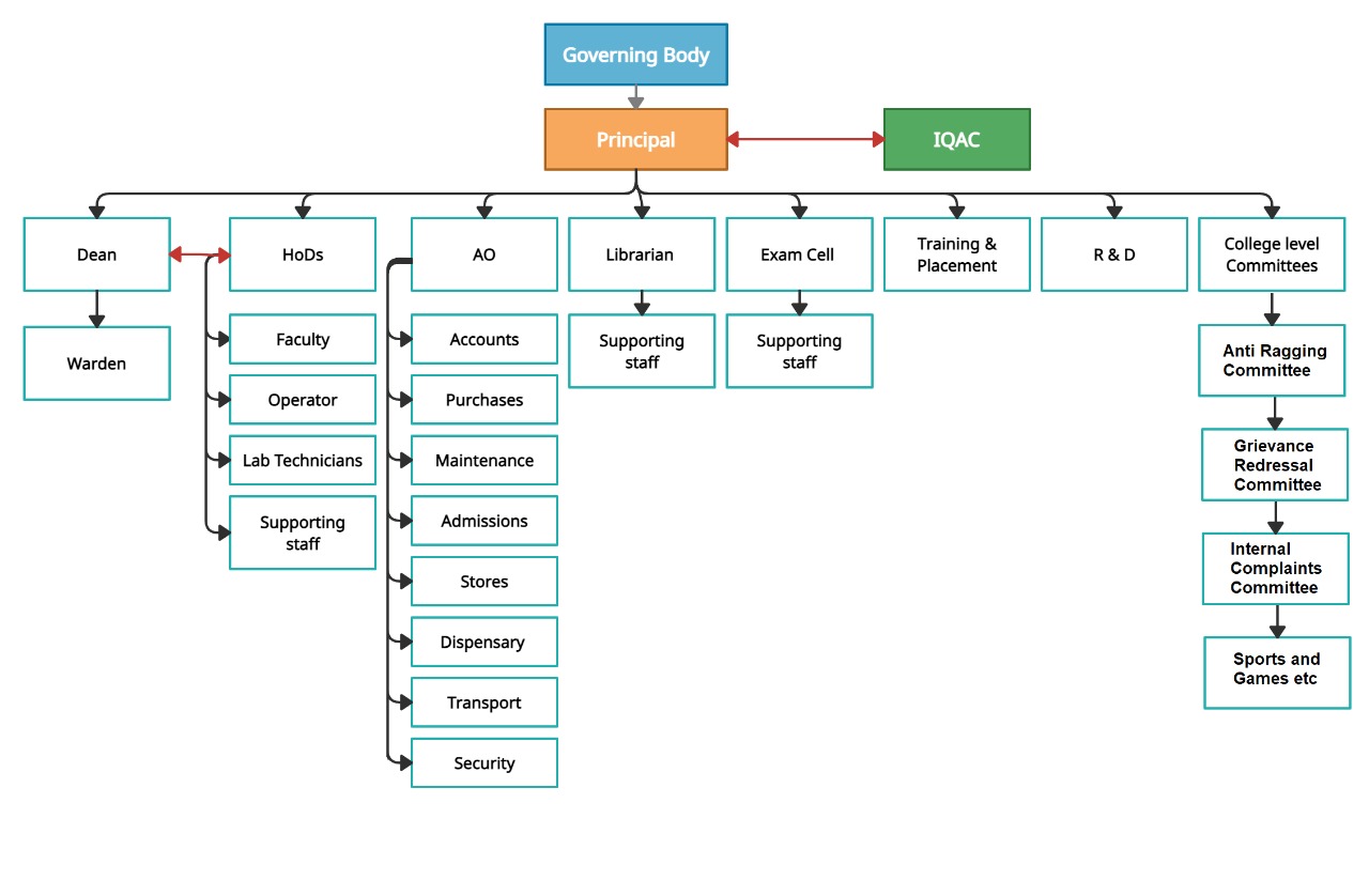
Organization chart
Performance Appraisal
Sno
Employee
Download
1
FACULTY
2
TECHNICIAN
Institutions Performance Appraisal System for teaching and Non-teaching staff:
The success of any Educational Institution depends on the quality of its staff- both
Teaching and Non-teaching. Together they play a significant role and are the backbone of the
Institution. Institutions cannot achieve their goals “Vision and mission” without them. To
achieve the targets, the staff need to be motivated towards their work. The Performance
Appraisal (PA) is one of the performance management tools that are widely used to measure the
productivity of staff in different contexts.
Performance appraisal for teaching staff
The faculty appraisal is undertaken with following objectives:
• To assist teachers in their professional development and career planning.
• To assist teachers to reflect about their potential and to carry out their duties more effectively
• To provide judgment to support promotions
• To provide feedback to staff about their behaviour, attitudes, skills or subject expertise
• To recognise the achievements of teachers and help them to identify ways of improving their knowledge, skills, attitudes and ultimately performance.
• To improve the quality of education for students
In short, it would be utilized as a tool to facilitate growth, development, efficiency and effectiveness of the teaching-learning process in the Institution.
Name, qualifications, experience, subjects taught, results, feedback of the students, pass percentage, mentoring, discipline, conferences/workshops attended, books published, research publications in conferences and journals, administrative responsibilities taken along with the remarks of HOD and the Principal will be considered for the appraisal of teaching staff
The process of appraisal comprises of two parts:
A .Self-appraisal format to be filled by every faculty.
B .Appraisal by HOD & Principal: This would also involve a review of the self-appraisal documents submitted by the faculty.
Performance appraisal for non-teaching staff:
The employee appraisal is undertaken with following objectives:
• To assist employees to reflect about their potential and to carry out their duties more effectively
• To provide feedback to staff about their behaviour, attitudes, skills or subject-expertise
• To recognise the achievements of employees and help them to identify ways of improving their knowledge, skills, attitudes and ultimately performance.
• To assist employees in their professional development and career planning.
In short, it would be utilized as a tool to facilitate growth, development, efficiency and effectiveness of the administration and facility management process in the institution. Name, qualifications, experience, discipline and responsibilities taken along with the remarks of Lab In charge and HOD will be considered for the appraisal of non-teaching staff.
The process of appraisal comprises of two parts:
A. Self-appraisal format to be filled by every non-teaching faculty
B. Appraisal by Lab In charge and & HOD
Appraisal formats are asked to fill-in by the staff members for self-evaluation and HOD will interact with every employee and remarks will be posted and forwarded to the Principal for evaluation. Final evaluation will be carried out by the panel consist the Management representative, the Director and the Principal and appraisal will be made in terms of increment/promotion based on the final evaluation.